Instance Verification Kit (IVK)
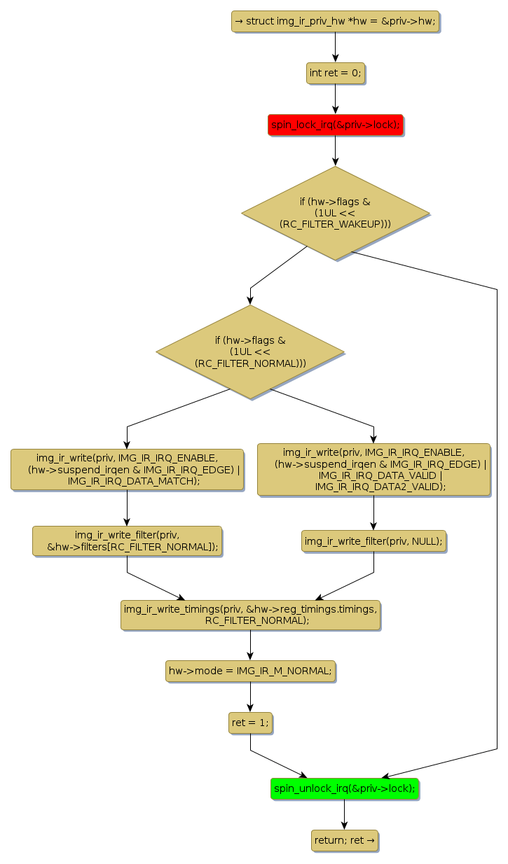
spin lock @ [22574+27+/linux-3.19-rc1/drivers/media/rc/img-ir/img-ir-hw.c]
Instance Signature: lock
|
The Matching Pair Graph:
|
|
Function Name
|
Control Flow Graph (CFG)
|
Events Flow Graph (EFG)
|
Source Correspondence
|
|
img_ir_disable_wake
|
|
|
[22470+19+/linux-3.19-rc1/drivers/media/rc/img-ir/img-ir-hw.c]
|